リード: 競争は自然に生まれるものではない。価格を下げ、品質を上げ、イノベーションを促す競争は、適切なルール(規制・ガバナンス)があって初めて持続する。通信・エネルギー・プラットフォーム・金融……現代の基幹産業はネットワーク効果や参入障壁を抱え、完全競争の教科書通りには動かない。
ジャン・ティロール(Jean Tirole, 1953–)は、情報の非対称性と戦略的相互作用を軸に、規制当局・企業・消費者のインセンティブ設計を体系化した。規制の理論(ラフォン=ティロール)、二面市場(プラットフォーム)、ネットワーク産業の競争政策、独占・談合の分析など、産業組織論を根底から刷新した功績により、2014 年ノーベル経済学賞を単独受賞。
本稿は、経歴→主要理論(規制理論/メカニズム設計/二面市場/ネットワーク産業/談合と優越的地位)→受賞理由と時代背景→世界・日本への影響 批判と限界→今日的意義(ビッグテック・AI・気候移行・データガバナンス)までを、図解・事例・実務チェックリストつきで総合解説する。
1. 受賞者の経歴整理(出生地・学歴・主要ポスト)
出生:1953 年、フランス・トロワ生まれ。
学歴:
エコール・ポリテクニーク(X)卒。
エコール・ナシオナル・ド・ポン・エ・ショセ(ENPC)。
マサチューセッツ工科大学(MIT) Ph.D.(経済学)。
主要ポスト:
トゥールーズ第 1 大学/トゥールーズ経済学院( TSE)創設の中心人物・科学ディレクター。
MIT、プリンストン等での教鞭経験。
主著(抜粋):
Jean-Jacques Laffont & Jean Tirole, A Theory of Incentives in Procurement and Regulation(1993)
Jean Tirole, The Theory of Industrial Organization(1988)
Jean-Charles Rochet & Jean Tirole, Platform Competition in Two-Sided Markets(2003)
Jean Tirole, The Theory of Corporate Finance(2006)
Jean Tirole, Economics for the Common Good(2016)ほか。
小結:産業組織×メカニズム設計で、「規制をどう設計すれば社会厚生が最大化するか」を定式化した第一人者。
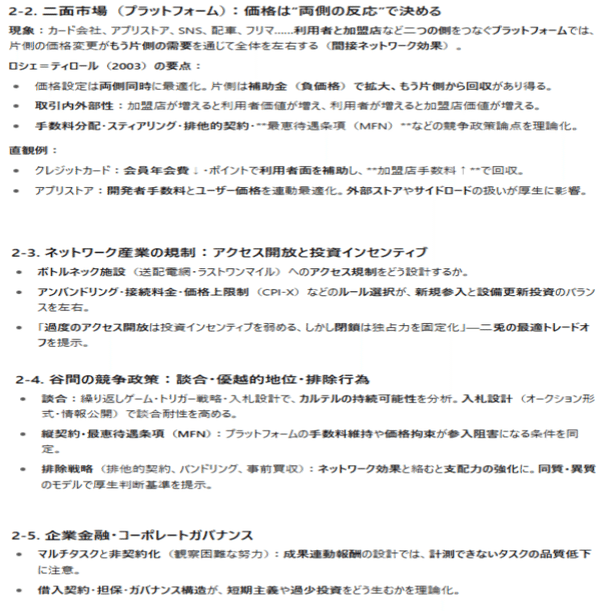
2. 主要理論・研究内容


3. 受賞理由と当時の経済状況(課題と答え)
3-1. 課題(1980–2010 年代)
規制緩和・民営化の潮流の中で、自然独占(電力・通信)の料金・アクセスをどう決めるかが焦点に。
カード・プラットフォーム・オンライン市場の勃興で、従来の片側市場の独禁理论が限界に。
3-2. ティロールの答え
情報の非対称性を中核に、インセンティブ互換な規制・契約の設計原理を提示。
二面市場の理論で、価格の並行最適化・外部性内部化・競争政策の基準を再定義。
受賞の核:「規制は抑制ではなく設計」—市場がうまく機能するルールづくりを科学にした。
4. 世界・日本への影響(政策・学問・日常)
4-1. 政策・規制
電力・通信:接続料・価格上限・スマートメーター標準などの設計に応用。
キャッシュレス:カード手数料・ポイント設計・加盟店契約(MFN 条項)などの競争政策の基盤。
デジタル市場:アプリストアの手数料・外部ストア許容、広告プラットフォームの自己優遇の評価軸。
4-2. 企業・実務
価格戦略:片側の価格を下げて規模を取り、もう片側から回収する二面最適化。
契約設計:成果連動と品質維持の両立、逆インセンティブの回避。
4-3. 学問
産業組織におけるゲーム理論・メカニズム設計の標準化。
二面市場の実証(手数料・価格分配・外部性の推定)が進展。
5. 批判と限界
実装の複雑性:規制契約のメニューは行政能力・データを要求。設計が複雑だと説明責任が難しくなる。
モデル依存:外部性の推定や需要の交差弾力性が誤ると、価格のバランスが崩れ、厚生が悪化。
ダイナミクス:二面市場の学習・評判・ロックインやデータ優位を動学的に扱うのは未解決点が多い。
分配・公正:効率性を重視するが、中小事業者や労働者への分配影響は政策補完が必要。
グローバル・管轄:プラットフォームは越境。各国の規制が相互作用して迂回や断片化のリスク。
位置づけ:ティロールの理論は設計図。データ基盤・説明・国際協調という現実の制約と組み合わせて初めて機能する。
6. 今日的意義(ビッグテック・AI・気候移行・データ)
6-1. ビッグテックとゲートキーパー
自己優遇・タイイング・MFN・アプリ内課金など、二面市場の設計論点がデジタル競争政策の中心に。
データ優位とネットワーク効果の複合でロックイン。相互運用性・データ移植性の規制設計にティロールの枠組みが有効。
6-2. AI とアルゴ価格設定
アルゴ同士の暗黙の談合(価格学習の収斂)に、談合持続条件の分析が応用可能。監査可能性・ランダム化・情報公開で耐性を高める。
6-3. 気候移行とネットワーク
電力市場の再エネ接続・容量市場・送配電投資は、規制型インセンティブの教科書的応用領域。
6-4. データガバナンス
プラットフォームのデータアクセス(API)・中立義務・標準設定に、アクセス規制と投資インセンティブのトレードオフを適用。
7. 図解でつかむコア(概念)

8. ケーススタディ(応用)
8-1. 交通・配車プラットフォームの手数料設計
運転手側の参入供給(弾力性)と利用者側の価格感応を同時に推定し、ブースト/最低保証を最適化。
8-2. 決済プラットフォームの最恵待遇条項(MFN)
価格拘束が競争阻害となる条件(参入阻害・手数料硬直)と、品質投資の誘因を天秤に。
8-3. 電力系統の接続ルール
混雑料金・入札市場・容量支払を組み合わせ、投資と短期効率を両立。
9. 研究の広がりと後継
Rochet–Tirole 以降、二面市場の実証計量(需要推定・外部性推定)が発展。
Bourreau–Caillaud–de Nijs、Weyl–White らによる動学・多面拡張。
規制理論はベンチマーク競争・ヤードスティック・行動経済を取り込む方向へ。
10. FAQ(誤解の整理)
「規制=値下げ圧力?」→ いいえ。投資インセンティブを壊さない長期厚生が目的。
「二面市場なら片側 0 円が正解?」→需要の交差弾力性と外部性次第。常に無料が最適ではない。
「アクセスは全面開放が正義?」→動学トレードオフ。投資・イノベーションを考慮した中庸設計が必要。
11. 実務者チェックリスト(当局・企業・自治体)
目的関数の明示:価格・品質・投資・普及・多様性の重みを政策文書に明記。
データ基盤:二面の需要推定・外部性推定・コストベンチマークを継続整備。
メニュー設計:自己選別が働く複数契約(上限価格×報酬スキーム)を用意。
競争政策の整合:MFN・自己優遇・排他的契約の事前審査とレメディ選択。
動学評価:短期の価格効果だけでなく、投資・イノベーションの KPI を監視。
説明責任:アルゴリズム・ルール変更時の影響評価(RIA)と住民説明。
12. まとめ —設計としての競争政策」
ティロールは、規制=抑制という通俗的理解を超え、規制=設計という視点を提示した。
情報が不完全で、外部性が絡み、ネットワーク効果が働く現代市場において、よいルールは競争を生み、投資を促し、厚生を高める。ビッグテック、エネルギー転換、データ経済……制度設計の経済学は、今この瞬間も政策と現場を動かしている。
さくらフィナンシャルニュース
YouTube
https://www.youtube.com/@sakurafinancialnews
























































































































































































































































































































































































































































































































































































































































































































































































































































































































































































































































































































































































































































































































































































































































































































































































































-永井友理-190x190.jpg)
-永井友理-190x190.jpg)




参議院選挙立候補宣言-190x190.jpg)





























































































この記事へのコメントはありません。