リード: 現実の市場では、買い手と売り手、労働者と企業が簡単には出会えない。情報は偏り、検索には時間とコストがかかり、交渉は不確実で、いつも“すれ違い”が起きる。ピーター・A・ダイアモンド(Peter A. Diamond, 1940–)は、こうした探索・マッチングの摩擦を明示的に組み込むことで、失業・価格設定・政策設計を“摩擦ゼロ”の教科書世界から解放した。ダイアモンドのパラドックス、探索均衡(サーチ)モデル、そして社会保障・最適課税・ダイアモンド=ミリーズ定理など公共経済学の礎まで、 理論と政策を往復し続けた。
2010 年、デール・T・モーテンセン、クリストファー・ピサリデスとともにノーベル経済学賞を受賞(探索摩擦のある市場の分析)。
本稿は、経歴→主要理論→受賞理由と時代背景→世界・日本への影響→批判と限界→今日的意義(AI・プラットフォーム・高齢化・気候)まで、図解と実務チェックリスト込みで立体的に解説する。
1. 受賞者の経歴整理(出生地・学歴・主要ポスト)
出生:1940 年、米国ニューヨーク州。(ハイスクール時代から数学・経済に親しむ)
学歴:
イェール大学 B.A.(1960)
MIT Ph.D.(経済学, 1963)
主要ポスト:
マサチューセッツ工科大学(MIT) 経済学部教授(長年在籍、名誉教授)
米国社会保障諮問機関、連邦準備制度理事会への助言など政策現場にも深く関与
主な著作・論文(抜粋):
Diamond (1965)「世代重複(OLG)モデルと社会保障」
Diamond–Mirrlees (1971)「生産効率定理(公共財のもとでの最適課税と生産)」
Diamond (1971)「ダイアモンドのパラドックス:微小の検索コストが価格競争を壊す」
Diamond (1982–)「探索均衡・失業の理論」
著書 Social Security Reform ほか、公共経済学の教科書多数
小結:摩擦のある市場の理論化と、公共経済学の基本原理を切り拓いた二正面の巨人。
2. 主要理論・研究内容


3. 受賞理由と当時の経済状況(課題と答え)
3-1. 課題(1970–2000 年代)
摩擦ゼロの一般均衡では、持続的失業や価格の粘着を説明しにくい。
IT 革命で検索・マッチングが重要性を増し、労働市場の政策が再設計を迫られた。
3-2. ダイアモンドの答え
検索コストがあるだけで価格競争が激変(パラドックス)。
マッチング関数+交渉+求人投資で、失業・賃金・求人を同時決定する探索均衡を確立。
公共経済学でも、生産効率定理や年金設計など基礎理論を樹立。
受賞の核:市場の“摩擦”を中心に据え、政策と結びつける一般理論を築いたこと。
4. 世界・日本への影響(政策・学問・日常)
4-1. 政策
職業紹介・訓練・移動支援は、単なる福祉でなくマッチング効率 A を高める投資。
求人補助・雇用保護は、求人投資の収益性と労働移動コストに効く。
価格透明化(価格比較サイト、規格統一、開示)はダイアモンド・パラドックスの歯止めに。
4-2. 学問・実務
ベバレッジ曲線の推移を政策評価に活用。
検索データ(検索エンジン、求人サイト)とマッチング関数の推定が標準手法に。
4-3. 日本の射程
地域・職種ミスマッチ、非正規から正規への移行、育児・介護と就業の両立は摩擦の問題。
ハローワーク×民間、給付と訓練の連動、移住支援など A を押し上げる政策が鍵。
5. 批判と限界
代表的マッチング関数の仮定:形状やパラメータが不変とは限らず、景気局面や制度で変化。
交渉構造の単純化:実際には組合・内部労働市場・多段交渉が絡む。
求職行動の異質性:年齢・スキル・家庭状況で探索強度が異なる。
価格検索の行動バイアス:レビュー・広告・UI が探索行動を歪める。
政策執行の現実:情報連携・評価・実装の行政摩擦がボトルネック。
位置づけ:サーチ理論は第一近似。実務では異質性・行動・制度を重ねて補正する。
6. 今日的意義(AI・プラットフォーム・高齢化・気候)
6-1. AI と検索/推薦の設計
レコメンド・ランキングは検索コストを劇的に下げられる一方、囲い込みで逆に検索コストを上げることも。アルゴ監査と透明性が競争政策の核心に。
6-2. プラットフォーム労働
タスクの分割・即時マッチングで A↑。ただし保険・交渉力・評価システムの設計次第で失業・所得分布が変わる。
6-3. 高齢化と社会保障
OLG×サーチで、高齢就業の促進(定年延長・再就職支援)と年金の自動安定化を同時設計。
6-4. 気候移行と労働再配置
炭素規制で産業内シフトが起きると、技能ミスマッチが**A↓**を通じ失業を押し上げる。
職業訓練・地域再配置が不可欠。
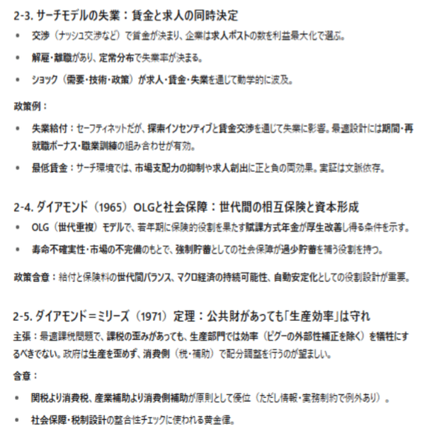
7. 図解でつかむコア

8. ケーススタディ(応用)
8-1. 求人・求職の“見える化”ダッシュボード
職種×地域×賃金の空求人・応募・充足率を可視化。A の推定と政策 PDCA に接続。
8-2. 再就職ボーナス×訓練バウチャー
給付の一部を再就職時のボーナスへ、訓練はバウチャーで選好に合わせて A↑。
8-3. 価格透明化ルール
EC での最終価格表示・手数料開示・比較の妨害 UI の禁止で、検索コスト ↓→競争回復。
9. 研究の広がりと後継
モーテンセン=ピサリデス:創出・消滅、賃金決定、ショック伝播。
ヘテロジニアス・エージェント:年齢・スキルの異質性、地域摩擦。
オンライン市場:クリック・検索データでマッチング関数の動学推定。
公共経済学:最適失業保険、所得税と社会保険の総合設計。
10. FAQ(誤解の整理)
「完全競争なら失業ゼロ?」→摩擦があれば同時に失業と求人が併存。
「検索コストは今や無視できる?」 → UI・アルゴ・情報過多が新しい摩擦を生む。
「年金は必ず非効率?」→不完備市場下では相互保険として厚生改善し得る(設計次第)
11. 実務者チェックリスト(政府・自治体・企業)
A(マッチング効率)の計測:ベバレッジ曲線・充足率で監視。
情報基盤の整備:求人票の標準化、スキルタグ、データ連携。
移動コストの低減:住宅・通勤・保育支援。
訓練の個別最適化:認定プログラムとバウチャー。
価格透明化:最終価格表示、開示、比較の妨害 UI 排除。
セーフティネット×インセンティブ:給付期間・再就職ボーナス・伴走支援の設計。
評価と更新:政策の効果検証 ルール改定(→ IAD 的 PDCA)。
12. まとめ——摩擦を数理化し、設計を可能にする
ダイアモンドは、“摩擦があると何が変わるか”を明示した。検索・マッチングの小さな遅れが、価格・賃金・失業を大きく歪める——ゆえに情報基盤・訓練・移動支援・透明化は成長戦略そのものだ。公共経済学の基本原理と合わせ、現実の市場を設計可能な対象として描き直した功績は、AI 時代の労働・プラットフォーム・高齢化社会に直結する羅針盤である。
さくらフィナンシャルニュース
YouTube
https://www.youtube.com/@sakurafinancialnews



























































































































































































































































































































































































































































































































































































































































































































































































































































































































































































































































































































































































































































































































































































































































































































































































































-永井友理-190x190.jpg)
-永井友理-190x190.jpg)




参議院選挙立候補宣言-190x190.jpg)





























































































この記事へのコメントはありません。