完全競争の教科書では、市場は瞬時に清算される。しかし現実の労働市場には探索(サーチ)とマッチングの摩擦があり、失業と空求人が同時に存在する。クリストファー・A・ピサリデス(Christopher Antoniou Pissarides, 1948–)は、デール・T・モーテンセン、ピーター・A・ダイアモンドとともに、検索・交渉・求人投資を統合した「DMP モデル」を確立し、均衡失業の理論と政策評価の土台を築いた。2010 年、探索摩擦のある市場の分析への功績によりノーベル経済学賞を受賞。
本稿は、経歴→主要理論(→DMP、ベバレッジ曲線、オン・ザ・ジョブ・サーチ、構造失業)→受賞理由と時代背景→世界・日本への影響→批判と限界→今日的意義( AI・プラットフォーム・グリーン移行)までを、図解と実務チェックリストつきで総合的に解説する。
1. 受賞者の経歴整理(出生地・学歴・主要ポスト)
出生:1948 年、キプロス(ニコシア)。
学歴:
エセックス大学 B.A.(経済学)
ロンドン・スクール・オブ・エコノミクス(LSE) Ph.D.(経済学)
主要ポスト:
LSE 経済学部(長年の拠点、Regius Professor を歴任)
キプロス大学/キプロス工科大学 などでの兼任・助言
政策関与:ギリシャ・キプロス・英国の労働政策・産業移行に関する諮問
主著・代表論文(抜粋):
Equilibrium Unemployment Theory(1990/2000)—— 労働市場の均衡失業の体系化
Mortensen–Pissarides (1994, 1999 他) ——職の創出と消滅、景気循環における雇用動学
産業構造転換・技術進歩と失業に関する実証・理論研究
小結:“摩擦のある均衡”という視角で、失業・求人・賃金の同時決定を可能にした理論と実証の橋渡し役。
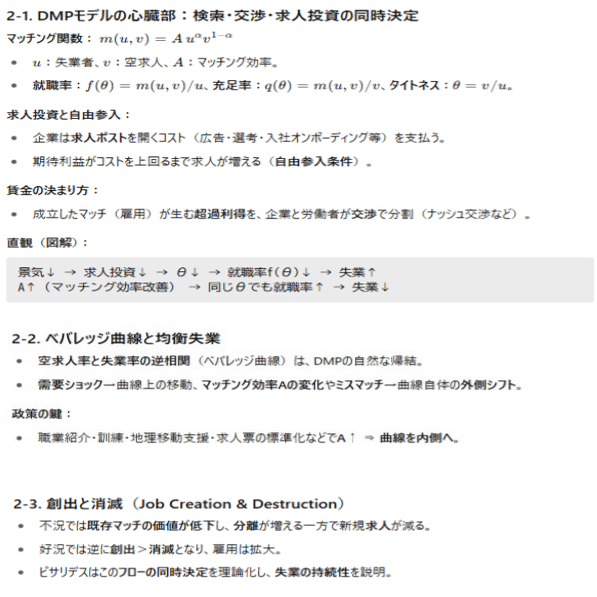
2. 主要理論・研究内容


3. 受賞理由と当時の経済状況(課題と答え)
3-1. 課題(1970–2000 年代)
摩擦ゼロの世界では、同時に失業と空求人が存在する現実を説明しにくかった。
オイルショックに続く景気循環、欧州の長期失業、IT 化による職の創出と消滅が政策課題に。
3-2. ピサリデスの答え
検索・交渉・求人投資の相互作用を一般均衡に載せ、均衡失業の理論を確立。
政策(失業保険、雇用保護、訓練)の定量評価を可能にした。
受賞の核:“失業は偶然の残差ではない”——動学的一般均衡の中心変数として理論化した点。
4. 世界・日本への影響(政策・学問・日常)
4-1. 政策
積極的労働市場政策(ALMP):職業訓練、職業紹介、移動支援は**A↑**への投資。
失業保険の設計:給付期間・水準・再就職ボーナスのインセンティブ調整。
雇用保護と解雇規制:分離率と求人開設の両面に効くため、設計のバランスが肝要。
4-2. 学問・実務
ベバレッジ曲線やマッチング関数の推定が政策評価の標準作法に。
オンライン求人・履歴データを用いたリアルタイム観測が進展。
4-3. 日本の射程
正規・非正規の二重構造や地域ミスマッチ、育児・介護による離職と復職。
職務記述の標準化、学び直し、移住・住宅支援、マッチングプラットフォームの品質向上が効果的。
5. 批判と限界
ボラティリティの過小説明(Shimer Puzzle):基本 DMP は失業率の変動幅を小さく見積もりがち。
賃金交渉の単純化:組合や社内制度、交渉力の非対称性の扱いが粗い場合がある。
異質性・行動要因:家計金融制約、求人票の情報設計、行動バイアスが結果を左右。
政策実装の摩擦:データ連携・評価能力・制度遅延はモデル外で、現場では大きい。
位置づけ:DMP は土台。上に異質性・制度・行動の層を積み上げることで、現実への適合度が増す。
6. 今日的意義(AI・プラットフォーム・グリーン移行)
6-1. AI と推薦アルゴリズム
スキル推定・推薦により A↑が期待できる一方、ブラックボックス化や囲い込みが新たな摩擦を生む。透明性と監査が必要。
6-2. プラットフォーム労働とタスク化
短期・断片的タスクのマッチングが高速化し、求人投資と分離の動学が変化。保険・評価制度の設計が雇用の質を左右。
6-3. グリーン移行と再配置
炭素制約で産業間の再配置が進むと、スキルミスマッチが**A↓**を通じ失業↑ に。訓練・移行支援が不可欠。
7. 図解でつかむピサリデス理論

8. ケーススタディ(応用)
8-1. 失業保険:再就職ボーナス×訓練
給付の手厚さに伴走支援と再就職ボーナスを組み合わせ、探索行動の質を高める。
8-2. 情報インフラ:職務・スキルの標準化
ジョブディスクリプションとスキルタグを共通化し、A↑と地理移動の摩擦低減へ。
8-3. 地域モビリティ
住宅・交通・保育の支援で地理的摩擦を緩和。地方の空求人はあるが人が来ない問題に対応。
9. 研究の広がりと後継
DMP 拡張:賃金硬直、金融摩擦、家計ヘテロ、OJS、二重労働市場、産業連関ショック。
実証:オンライン求人・履歴データで A や θ の推定、政策評価。
政策連携:欧州の若年失業対策、リスキリング、グリーン移行の雇用戦略。
10. FAQ(誤解の整理)
「完全競争なら失業はない?」→摩擦があれば失業と空求人は併存。
「最低賃金を上げれば失業が増える?」 → DMP では求人投資・交渉・分離を通じて効果が文脈依存。
「訓練は福祉?」 → A を上げる成長投資でもある。
11. 実務者チェックリスト(政府・自治体・企業)
A(効率)の可視化:職種×地域の充足率・滞留日数を公開、PDCA を回す。
求人投資の誘因設計:採用補助、規制の予見可能性、マッチング支援。
分離の設計:明確な手続・再就職支援・セーフティネット。
OJS の促進:在職者向け転職支援とスキル証明の仕組み。
移動コスト低減:住宅・保育・交通の総合支援。
評価→ 更新:ベバレッジ曲線の内側化をKPI に制度更新。
12. まとめ —“摩擦のある均衡”の羅針盤
ピサリデスの仕事は、失業・求人・賃金の同時決定という“当たり前”を、政策が使える数理に落とし込んだところに真価がある。AI・プラットフォーム・グリーン移行という新たな波のもとで、マッチング効率 A の設計と分離の痛み最小化は、成長・公正・レジリエンスの三立に直結する。DMP の羅針盤は、今なお実務の第一線で使える設計図である。
さくらフィナンシャルニュース
YouTube
https://www.youtube.com/@sakurafinancialnews



























































































































































































































































































































































































































































































































































































































































































































































































































































































































































































































































































































































































































































































































































































































































































































































































































-永井友理-190x190.jpg)
-永井友理-190x190.jpg)




参議院選挙立候補宣言-190x190.jpg)





























































































この記事へのコメントはありません。