人は日々、通勤経路、住む場所、保険プラン、電力料金プラン、検索広告のクリックまで— —離 散 的 な 選 択 を 行 う 。 ダ ニ エ ル ・ L ・ マ ク フ ァ デ ン ( Daniel L. McFadden,1937–)は、こうした個別選択行動を確率論と計量経済学でモデル化する離散選択分析( Discrete Choice Analysis ) を 確 立 し た 。 中 心 は 条 件 付 き ロ ジ ッ ト(multinomial/conditional logit)、ランダム効用理論(RUM)、ネステッドロジット、ミックスドロジットなどの推定・識別・福祉分析の体系化である。
2000 年、マクファデンはジェームズ・J・ヘックマンとともにノーベル経済学賞を受賞(個人・家計行動の統計的方法への貢献)。本稿はご提示のフローに沿って、経歴、主要理論、受賞理由と時代背景、世界・日本への影響、批判と限界、そして今日的意義(AI・環境・医療・デジタルプラットフォーム)を、図解と実務チェックリストつきで解説する。
1. 受賞者の経歴整理(出生地・学歴・主要ポスト)
出生:1937 年 7 月 29 日、米国ノースカロライナ州ラリー。
学歴:ミネソタ大学で学び、1962 年にミネソタ大学博士(Ph.D.)。
主要ポスト:
カリフォルニア大学バークレー校(UC Berkeley):経済学部・計量経済学の中核として長年教鞭。
MIT、UC サンディエゴ等でも客員・兼任。
バークレーの交通研究(BTS/ITS)やカリフォルニア SP/RP データの設計で先導。
主な著作・論文(抜粋):
“Conditional Logit Analysis of Qualitative Choice Behavior”(1974)
“Econometric Models of Probabilistic Choice”(1981)
Discrete Choice Analysis(Ben-Akiva & Lerman と並ぶ標準テキスト体系へ)
“Nested Logit Models and the Elimination of the IIA Property”(1978–)
価値評価・表明選好(CVM)・旅行需要の多数の実証研究
受賞:2000 年ノーベル経済学賞(ヘックマンと共同)。
小結:マクファデンは、個人の選択を効用最大化×確率誤差の枠組みで統一し、推定・予測・福祉分析の実務を可能にした。
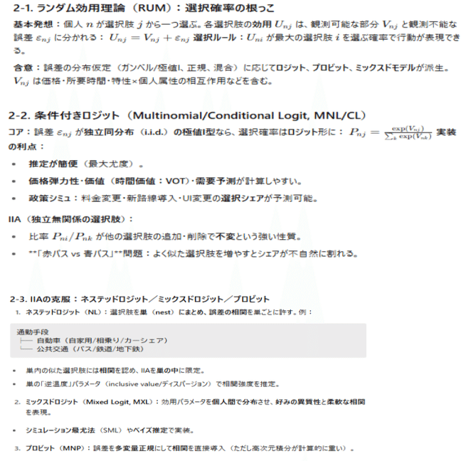
2. 主要理論・研究内容


3. 受賞理由と当時の経済状況(課題と答え)
3-1. 課題
1960–70 年代、交通・住宅・エネルギー・通信などで選択肢型の政策評価が急務。
需要予測は集計的(重力モデル等)で、価格や時間に対する選好を微視的に扱えない。
3-2. マクファデンの答え
RUM+ロジットで選択確率を理論化し、推定・予測・便益評価の一体化を実現。
IIA の限界に対し、ネステッドロジット・プロビット・のちのミックスドへと道筋をつけた。
受賞の核:選択の科学化で、インフラ・都市・環境・医療の政策設計を実証可能にした。
4. 世界・日本への影響(政策・学問・日常)
4-1. 政策・インフラ
都市交通:線路延伸、IC 運賃、ダイヤ改正の需要増分を、SP/RP 統合ロジットで予測。
道路料金・渋滞課金:選択確率シミュレーションでモーダルシフトと便益を評価。
住宅・都市:立地選択、地価、更新投資の離散選択推定。
環境:公園・生態系の非市場価値(CVM/Choice Experiment)。
4-2. 学問・実務
マーケティング:製品属性のコンジョイント分析(離散選択型)へ直結。
ヘルスエコノミクス:保険プラン選択、治療選択の RUM。
エネルギー:電力プラン・EV 採用の選好異質性(MXL)。
4-3. 日本の射程
鉄道・バス・MaaS での選択分析、観光や地域交通の需要予測。
電力小売自由化後の料金プラン選択、再エネ受容の便益評価。
5. 批判と限界

6. 今日的意義(格差・AI・環境・医療・デジタル)
6-1. AI×離散選択
勾配ブースティングや深層学習は予測力が高いが、価格弾力性や便益評価に直結しづらい 。
構造×ML の融合(DNN+ロジット層、エンベディングで V_{nj}を近似)が鍵。
6-2. 気候移行
EV 選好、カーボンプライシング下のモーダルシフト、分散型電源の採用など、選好異質性を踏まえた政策設計へ。
6-3. 医療・介護
プラン選択、受診行動、治療アドヒアランス。患者負担や待ち時間、アクセスの効用効果を定量化。
6-4. デジタルプラットフォーム
推薦アルゴリズムと選択モデルの結合で、操作と厚生を評価(ステアリングの福祉効果、説明可能性)。
7. 図解でつかむマクファデンのコア

8. ケーススタディ(応用)
8-1. 首都圏通勤のモーダルシフト評価
RP(実観測)と SP(仮想シナリオ)を統合した NL/MXL で、運賃・所要時間・混雑率の変更がシェアと便益に与える影響を推定。
8-2. 料金プランのメニュー設計
スリー・パラメータ(基本料、従量、上限)を選択モデルで最適化。スイッチングコストやブランド固定効果も含める。
8-3. 観光地の混雑マネジメント
時間帯別料金と予約制の導入が需要配分に与える影響を需要関数で予測し、混雑外部性を軽減。
8-4. 医療プラン選択と情報提供
自己負担、ネットワーク、待ち時間の効用を推定し、ナッジ(情報設計)で厚生増を検証。
9. 研究の広がりと後継
Train (2009) の Discrete Choice Methods with Simulation で MXL が標準化。
Berry–Levinsohn–Pakes (BLP):差別化製品の競争モデルで、市場均衡×離散選択を統合。
Choice Experiment(Louviere ら)で環境評価・公共政策に拡張。
スケールヘテロ(Fiebig ら)、ハイブリッド選択モデル(潜在態度・因子構造)などが発展。
10. FAQ(誤解の整理)
「ロジットは IIA だから使えない?」→ いいえ。設計が適合する場面では強力。必要に応じて NL/MXL で補う。
「SP は信用できない?」 →設計次第。 RP との統合、リアリスティックなシナリオ、注意テストで信頼性を高められる。
「機械学習で十分?」 →予測は強いが、政策シミュと厚生に橋を架けるのが離散選択の強み。
11. 実務者チェックリスト(行政・企業・研究)
選択集合の定義:現実の意思決定に即した可到達な選択肢を明確に。
特性設計:価格・時間・品質・UI・アクセスを定量化、相互作用を入れる。
データ:RP+SP、パネル化、共通サポートの確認。
モデル選択:MNL→NL/MXL へ段階的に、頑健性を比較。
福祉評価:ログサム・EV の単位換算(価格係数)で便益に落とす。
12. まとめ 「選ぶ理由」を測り、より良い選択肢を設計する
マクファデンの離散選択分析は、人の選好を数式に写し、政策・市場設計に接続した。交通、エネルギー、医療、デジタルの世界で、私たちはいまもロジットのレンズを通して人々の選択を読み解き、厚生を推計している。AI 時代のいまこそ、識別と設計を両輪にして、「選ばれる社会のかたち」をつくるときだ。
さくらフィナンシャルニュース
YouTube
https://www.youtube.com/@sakurafinancialnews










































































































































































































































































































































































































































































































































































































































































































































































































































































































































































































































































































































































































































































































































































































































































































































































































-永井友理-190x190.jpg)
-永井友理-190x190.jpg)




参議院選挙立候補宣言-190x190.jpg)
























































































-永井友理-185x130.jpg)




この記事へのコメントはありません。